描述
描述
描述

天津市武清区卫健系统,2021年招聘临床医学、医学影像学、麻醉学、医学检验技术、中医学、护理学等专业人员254人公告

浏览:6262 作者: 来源: 时间:2021-10-26 分类:就创服务-招聘信息
天津市武清区卫健系统,2021年招聘临床医学、医学影像学、麻醉学、医学检验技术、中医学、护理学等专业人员254人公告

为满足武清区卫健系统事业单位用人需求,经区政府批准,决定面向社会公开招聘编制外工作人员254人。为确保招聘工作顺利进行,制定实施方案如下:

一、招聘对象及条件

(一)招聘对象

符合岗位要求的全日制普通高等院校2021届毕业生和社会人员。

(二)招聘条件

报考人员应具备以下条件

1、具有中华人民共和国国籍;

2、遵纪守法、品行端正;

3、年龄在35周岁以下(1985年10月25日以后出生);

4、具有国家承认的符合岗位要求的学历、学位;

5、具有岗位要求的专业和执业资格等条件,专业参照教育部《授予博士、硕士学位和培养研究生的学科、专业目录》和《普通高等学校本科专业目录》确定;

6、具有适应岗位要求的身体条件和心理素质;

7、符合回避的有关规定;

8、具备招聘岗位所规定的其他资格条件。

凡有下列情况之一者,不得报考:

1、曾因犯罪受过刑事处罚或被开除公职的人员;

2、正在接受立案审查或有犯罪嫌疑尚未查清的;

3、受过党(团)纪、政纪、校(院)纪、军纪处分且在处分期内的;

4、参加过邪教组织的;

5、现役军人;

6、全日制在读的非应届本科生、研究生不得报考,也不能凭已取得的学历(学位)证书报考;

7、在公务员招考和事业单位公开招聘中被认定有作弊行为,在禁考期限的;

8、列入失信联合惩戒对象名单被依法限制招聘为事业单位工作人员的;

9、法律法规规定不得招聘到事业单位的其他情形。

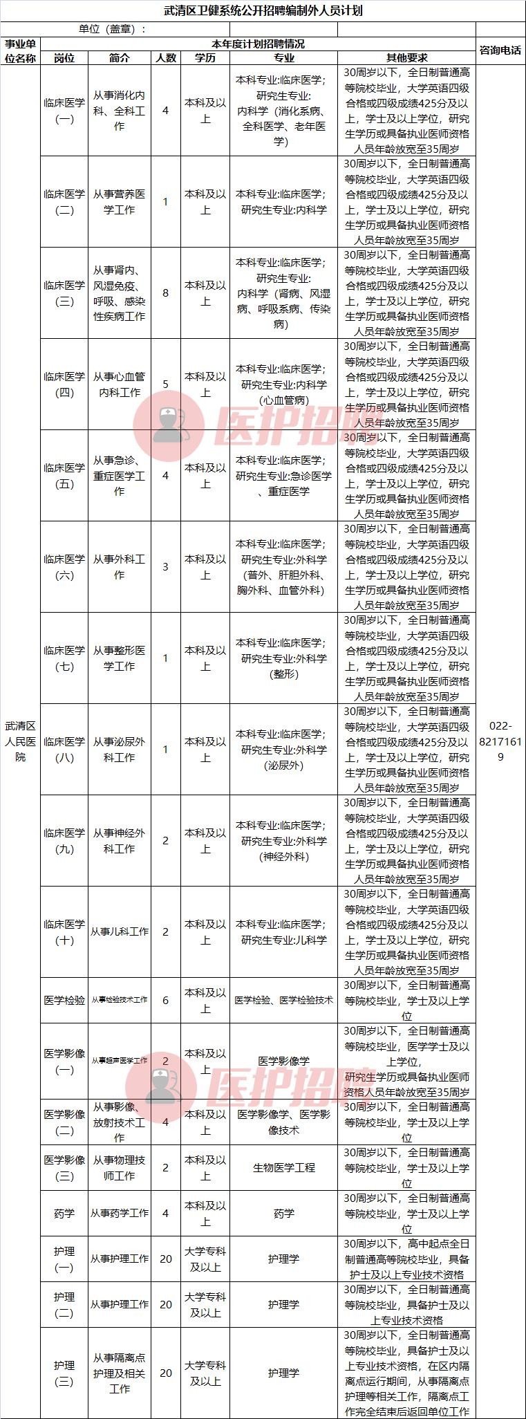
具体招聘岗位及条件详见《武清区卫健系统公开招聘编制外人员计划》。

3

4


二、招聘程序

招聘工作在区人力社保局的指导监督下,由区卫健委组织实施。

(一)发布招聘公告

报考人员从2021年10月18日开始,通过北方人才网(http://www.tjrc.com.cn)、天津市人才服务中心网(http://www.tjtalents.com.cn)查询招聘公告。公告时间为7天。

(二)报名、缴费与资格审查

考试报名和缴费均在网上进行。

网址:www.tjtalents.com.cn

报名时间:10月25日9:00至10月29日17:00

笔试缴费时间:10月25日9:00至10月30日17:00。

报考人员只能选择一个单位中的一个岗位进行报名,报考人员可在提交报名申请48小时内查询资格审查结果,通过审查的报考人员在规定时间内缴费确认。

本次公开招聘,笔试考务费每人45元。根据国家和我市的有关政策,对享受国家最低生活保障金的城镇家庭和农村绝对贫困家庭的报考人员,减免考务费用,办理时间:2021年10月25日9:00至2021年10月30日17:00。办理地点:天津市人才服务中心909室(天津市河西区友谊北路29号医药大厦)。

(三)笔试和面试

笔试命题、阅卷以及考务、考场安排等工作,委托专业部门负责,笔试科目为《岗位医学专业基础知识》,主要测评应聘人员从事医学相关工作应具备的理论知识和职业素养,试卷满分为100分。

笔试时间为2021年11月6日,具体安排详见笔试准考证。

准考证下载时间:2021年11月3日9:00至11月6日9:30结束。

报考人员应按照准考证上确定的时间和地点参加考试。参加考试时,必须同时携带准考证和二代身份证,缺少任一证件的报考人员不得参加考试。

11月16日9:00,报考人员可通过原报名网址查询笔试成绩及相关信息。

按笔试成绩由高分到低分排序,根据各岗位招聘计划数与参加面试人选1:2的比例,确定各岗位进入面试人选名单。招聘岗位进入面试的人数达不到1:2比例时,按照该岗位进入面试的实际人数进行面试。

面试前,进入面试的人选需准备以下材料的原件和复印件参加资格复审:本人身份证、户口本、毕业证、学位证、执业资格证书(按岗位需求提供)。资格复审不合格的,取消其面试资格;未按照规定时间、地点参加资格复审的,视为自动放弃面试资格。因取消或放弃面试资格形成的空额,根据用人单位需要,经批准后在报考同一岗位人员中按照笔试成绩从高分到低分依次递补。资格复审时间、地点另行通知。

面试时间、地点以面试准考证为准,面试采取结构化面谈形式,主要测试报考者沟通能力、举止仪表、团队精神及与报考岗位相关的其他能力,满分为100分,及格线为60分,面试成绩达不到及格线的不予进入下一招聘环节。

考试成绩的计算方法为:笔试成绩占60%,面试成绩占40%。笔试成绩、面试成绩各保留1位小数,总成绩保留2位小数。

面试结束3个工作日后,报考人员可通过报名网站查询总成绩。

(四)体检

面试结束后,以总成绩由高分到低分排序,按各岗位招聘人数与进入体检人员1:1的比例,确定参加体检人员名单。若报考人员总成绩出现并列,造成进入体检人数超出岗位聘用计划数的情况,按照笔试成绩高者优先的原则确定进入体检人员。如仍出现并列情况,则一同确定为参加体检人员。

体检由各招聘单位组织实施。体检的项目、标准,参照国家统一规定的公务员录用体检标准和规程执行。

未按照规定时间和地点参加体检、复检或鉴定的报考人员,视为自动放弃。因此产生的空缺,按总成绩由高到低进行依次递补。

(五)考察

考察工作由区卫健委组织实施,考察应当做到全面、客观、公正。考察内容包括被考察对象的政治思想、道德品质、能力素质、工作态度、遵纪守法、学习和工作表现以及需要回避的情况,同时对被考察对象的资格条件进行复核。经考察不宜聘用为事业单位工作人员的,不予聘用,因此产生的空缺,根据用人单位需要,在同一岗位参加面试人员中按总成绩由高到低进行依次递补。

(六)公示和聘用

对拟聘用人员在北方人才网、天津市人才服务中心网进行公示,公示期为5天。

公示期满,没有反映问题或有反映问题但不影响聘用的,方可办理聘用手续;对反映有影响聘用的问题并查有实据的,取消其聘用资格;对反映的问题一时难以查实的,暂缓办理聘用手续,待查清后再决定是否聘用。

三、有关要求

聘用人员与招聘单位签订劳动合同,各岗位工作内容和薪资待遇由各招聘单位负责解释。

咨询电话:

武清区人民医院:022-82171619(咨询时间:工作日上午9:00-11:45,下午14:30-17:00)

武清区中医院:022-29338845转8055(咨询时间:工作日上午9:00-11:45,下午14:30-17:00)

武清区第二人民医院022-59672507(咨询时间:工作日上午9:00-11:45,下午14:30-17:00)

监督电话:022-22106601


热点新闻
描述
Baidu
betvlctor伟德官方app