描述
描述
描述

中山大学附属第三医院肇庆医院,2025年度招聘护理学、针灸推拿学等专业人员

浏览:2849 作者: 来源: 时间:2024-10-30 分类:就创服务-招聘信息
3.医院会定期开展事业单位工作人员事业编制公开招聘工作,满足事业编制应聘条件的合同人员,可申请参加公开招聘事业编制择优办理调入

现将本次招聘事项公布如下:

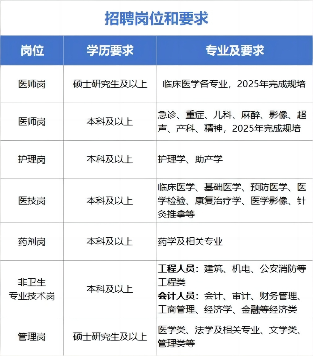
一、招聘岗位、人数及条件

1 

二、招聘人员基本条件及相关事项

(一)基本条件

1.遵守中华人民共和国宪法和法律,无不良记录;

2.具有良好的思想政治素质,政治立场坚定,有较强的事业心和责任心,严谨求实、爱岗敬业,须具备良好的医德医风、师德师风、职业道德;

3.具有应聘岗位所需的专业和技能条件;

4.身心健康,具有适应岗位要求的身体条件,应聘需要三班倒工作岗位者要求能承担夜班工作;

5.应聘者年龄:一般在18-35周岁,特别优秀的,经医院审批年龄条件可适当放宽。

(二)专业技能条件

1.应聘者应接受过与应聘岗位相关的、良好的、系统的专业训练;

2.专业基础知识扎实,基本操作技能过硬;

3.具有较强的沟通协调能力、学习能力和国际合作与交流能力;

4.专业技术人员还应具有较强业务能力和科研能力,具有较好的发展潜力;管理人员还应具有较强的管理能力、表达能力、沟通协调能力、抗压能力、学习能力和团队合作精神,熟练掌握常用办公软件,熟悉公文写作规范。

(三)相关说明

1. 本次是合同人员招聘。

2. 面向社会招收的住院医师如为普通高校应届毕业生的,其住培合格当年在医疗卫生机构就业,按当年应届毕业生同等对待;经住培合格的本科学历临床医师,按临床医学、口腔医学、中医专业学位硕士研究生同等对待(其中,住培合格证书中的培训专业原则上应当与招聘岗位的专业或类别要求相一致)。

3. 医院会定期开展事业单位工作人员(事业编制)公开招聘工作,满足事业编制应聘条件的合同人员,可申请参加公开招聘事业编制择优办理调入。未被选拔为事业编制的人员,合同到期后可与我院续订劳动合同、继续深造或应聘到其他单位工作。

4.符合肇庆市人才引育政策的人员,可按政策申请享受肇庆市相应的人才待遇。

三、招聘程序

(一)报名方式

统一接收网上报名、报名期间不再接收纸质和邮件简历材料。

点击网上报名链接:https://zp.zssy.com.cn:8091/home/

(推荐使用谷歌、360,Microsoft Edge浏览器)

选择“肇庆院区-肇庆医院人才库”,选择意向岗位,点击“申请岗位”,即可进行简历填写并提交。

(二)招聘安排

网投简历→初筛→资格审查→专业考核(笔试/操作技能考核)→面试→试工(1-2周)→体检→医院审批→公示→应届生签订就业协议书、往届生办理入职手续

四、联系方式

联系人:林老师

联系电话:0758-2672277

联系邮箱:

zssyzqyyrsk@mail.sysu.edu.cn

医院官网:

https://www.zssyzqyy.cn/

工作时间:

周一至周五:8:30-12:00;14:00-17:00

联系地址:广东省肇庆市鼎湖区砚阳路1号中山大学附属第三医院肇庆医院人事科


热点新闻
描述
Baidu
1946bv1946伟德手机版